上海自貿區負面清單公布 禁止外商投資網吧及博彩業
鉅亨網新聞中心

上海自貿區禁止外商投資網吧及博彩業
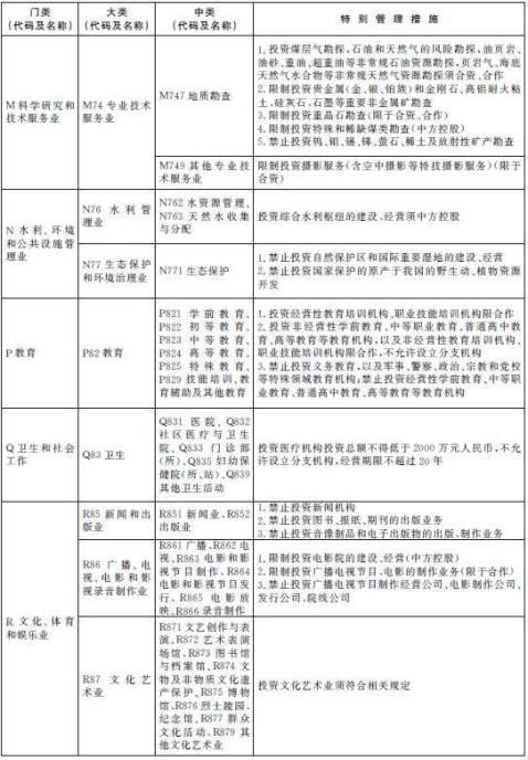
今天凌晨上海市人民政府公布了上海自貿區內實行外商投資準入特別管理措施的行業(負面清單),共涉及18個行業門類,其中包括禁止投資開設網吧及博彩業。S公共管理、社會保障和社會組織、T國際組織2個行業門類不適用負面清單。
以下是公告全文:
關於公布《中國(上海)自由貿易試驗區外商投資準入特別管理措施(負面清單)(2013年)》的公告
根據外商投資法律法規、《中國(上海)自由貿易試驗區總體方案》、《外商投資產業指導目錄(2011年修訂)》,現予公布《中國(上海)自由貿易試驗區外商投資準入特別管理措施(負面清單)(2013年)》。
特此公告。
附件:中國(上海)自由貿易試驗區外商投資準入特別管理措施(負面清單)(2013年)
上海市人民政府
2013年9月29日
附件
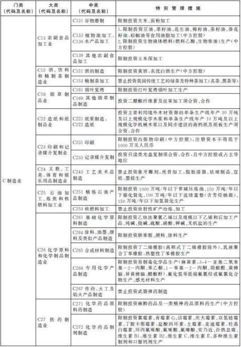
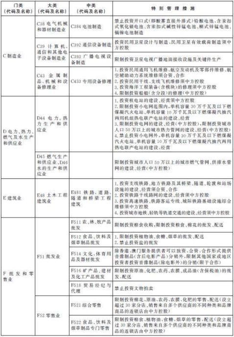
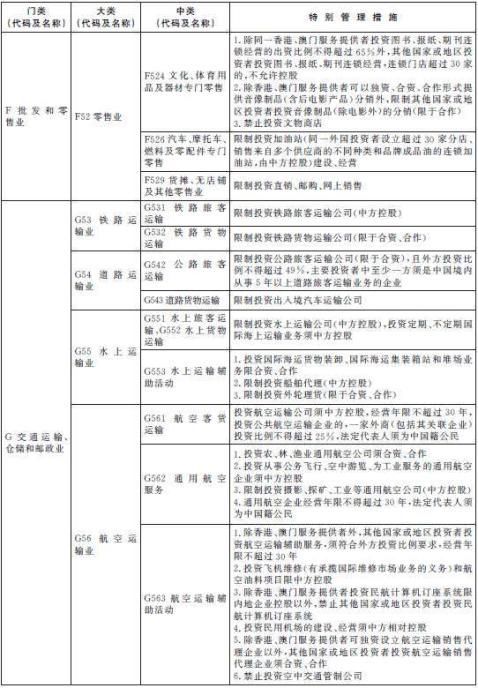
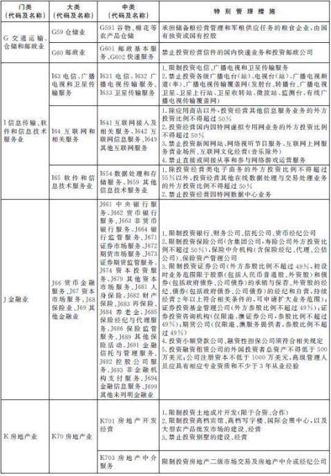
中國(上海)自由貿易試驗區外商投資準入特別管理措施(負面清單)(2013年)
上海市人民政府
說明
《中國(上海)自由貿易試驗區外商投資準入特別管理措施(負面清單)(2013年)》(以下簡稱“負面清單”),以外商投資法律法規、《中國(上海)自由貿易試驗區總體方案》、《外商投資產業指導目錄(2011年修訂)》等為依據,列明中國(上海)自由貿易試驗區(以下簡稱“自貿試驗區”)內對外商投資項目和設立外商投資企業采取的與國民待遇等不符的準入措施。負面清單按照《國民經濟行業分類及代碼》(2011年版)分類編制,包括18個行業門類。S公共管理、社會保障和社會組織、T國際組織2個行業門類不適用負面清單。
對負面清單之外的領域,將外商投資項目由核准制改為備案制(國務院規定對國內投資項目保留核准的除外);將外商投資企業合同章程審批改為備案管理。
除列明的外商投資準入特別管理措施,禁止(限制)外商投資國家以及中國締結或者參加的國際條約規定禁止(限制)的產業,禁止外商投資危害國家安全和社會安全的項目,禁止從事損害社會公共利益的經營活動。
自貿試驗區內的外資並購、外國投資者對上市公司的戰略投資、境外投資者以其持有的中國境內企業股權出資,應當符合相關規定要求;涉及國家安全審查、反壟斷審查的,按照相關規定辦理。
香港特別行政區、澳門特別行政區、台灣地區投資者在自貿試驗區內投資參照負面清單執行。內地與香港特別行政區、澳門特別行政區《關於建立更緊密經貿關係的安排》及其補充協議、《海峽兩岸經濟合作框架協議》及其后續《海峽兩岸服務貿易協議》、我國簽署的自貿協定中適用於自貿試驗區並對符合條件的投資者有更優惠的開放措施的,按照相關協議或協定的規定執行。
根據外商投資法律法規和自貿試驗區發展需要,負面清單將適時進行調整。
中國(上海)自由貿易試驗區外商投資準入特別管理措施(負面清單)
(2013年)









- 掌握全球財經資訊點我下載APP
文章標籤
- 講座
- 公告
上一篇
下一篇