〈央行理監事會〉第二屋貸款成數放寬 換屋族資金喘口氣 但房市不足以全面回溫
鉅亨網記者張欽發 台北
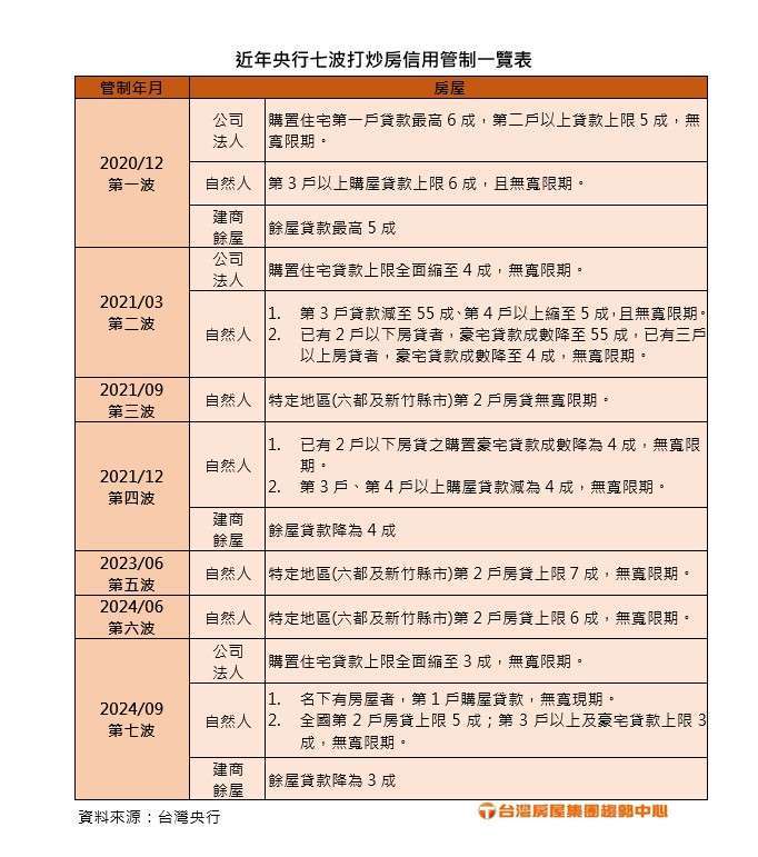
2026 年第一季台灣央行理監事會議結果出爐,並宣布第二戶房貸鬆綁、可貸 6 成,其他維持不變。中信房屋總經理張世宗指出,此舉顯示央行已正視市場實務運作中的痛點,對購屋族釋出善意,房仲業者也指出,台灣央行將自然人第二屋的貸款上限,從 5 成上修為 6 成,讓資金緊繃的換屋族稍稍鬆口氣。

永慶房屋指出,台灣央行對信用管制政策的「微調」,有限度的放寬,有助市場回歸正常交易節奏,但尚不足以帶動房市全面回溫。
張世宗並指出,台灣央行對台灣房市至於其他管制措施暫未調整,主要因當現階段經環境與通膨壓力仍具不確定性,加上房價仍處於高檔,央行還須審慎觀察、穩健因應。
張世宗指出,從整體數據來看,不動產貸款集中度已自 2024 年 6 月底高點 37.6%,回落至今年 2 月底的 36%,房貸年增率亦呈現明顯降溫趨勢,顯示資金過度集中於房市的情況已有所改善。由於第七波信用管制已初見成效,適度放寬第二戶貸款限制,屬於風險可控下的政策微調,不僅有助於釋放自住型換屋需求,也可望緩解市場一年多來的交易僵局。
至於其他管制措施未鬆綁,張世宗表示,儘管近期股市出現震盪,但整體仍穩站 3 萬點關卡之上,反映市場資金動能依舊充沛。同時,自第七波信用管制實施以來,雖然交易量受到壓抑而萎縮,但房價仍展現出相當程度的抗跌韌性,並未出現明顯修正。在此情況下,央行勢必審慎以對,若過早或過度鬆綁,恐導致買氣迅速回溫,推升市場熱度,甚至再度引發過熱風險。因此,本次央行採取「精準微調」而非全面鬆綁,的確屬於合情合理且相對穩妥的決策。
永慶房屋指出,台灣央行第七波選擇性信用管制續行,僅放寬第二戶貸款至 6 成,企圖解決換屋族痛點,反映當前台灣經濟成長穩健、通膨仍在可控範圍內,但同時房地產金融風險尚未完全解除的政策平衡。
永慶房屋研展中心副理陳金萍表示,觀察 2025 年全台建物買賣移轉棟數較 2024 年減少 25.5%,房市量能已出現明顯降溫,顯示政策已成功抑制過度投資需求,房市交易主力以自住、首購為主,符合央行支持自住族群的政策期待,市場也逐漸向「買方市場」靠攏。
此外,本次將第二戶貸款成數由 5 成放寬至 6 成,對於正在觀望的換屋族,尤其是先買後賣的換屋需求,壓力明顯減輕,對於市場交易量回穩具有正面效果。不過,由於整體信用管制仍未鬆綁,加上銀行審核趨嚴,預期短期房價仍以盤整為主。整體而言,此舉屬於政策「微調」,有限度的放寬,有助市場回歸正常交易節奏,但尚不足以帶動房市全面回溫。
台灣央行將自然人第二屋的貸款上限,從 5 成上修為 6 成,台灣房屋指出,此一變動爲,央行對換屋族釋出友善訊號,對換屋族而言不無小補,多貸一成減緩急售壓力,房價有機會持穩止跌,下半年議價空間縮小,而中大坪數家庭房型物件將有機會交易增溫。
央行理監事會議仍聚焦在通膨等潛在風險,台灣央行此次針對自然人第 2 戶貸款,貸款上限由 5 成調升為 6 成,回應民眾陳情申辦自然人第 2 戶貸款供家人或自己購屋自住之需求,信義房屋 (9940-TW) 不動產企研室曾敬德指出,政策對於房市略為釋出善意,至少兩大正向訊號,包括信心面提升,第二換屋族群也可少準備一成自備款,不過股市大漲與通膨潛在風險,可能讓央行只能慢慢調整。
信義房屋不動產企研室專案經理曾敬德指出,此次的微鬆綁不至於讓買氣大幅提升,但至少一路的緊縮似乎看到慢慢鬆綁的跡象,不過現在市場挑戰仍多,包括台股資金暢旺,只要一小部分資金流入房市,都有可能出現新的變化,再加上能源帶來的通膨風險,也可能成為房市的催化劑,一旦管制太早鬆綁,房市可能又有上漲風險,因此央行可能再等等保持耐心,滾動式檢討與調整幫助需要貸款的自用需求,避免資金又錢進房市,之前的努力就可惜了。
展望後市,張世宗指出,隨著央行鬆綁第二戶貸款限制,遞延的剛需買盤有望逐步釋出,預期今年整體房市交易量將較去年呈現溫和回升。不過,他也提醒,房市後續走勢仍須密切觀察多項關鍵因素,包括利率環境、銀行放貸態度,以及整體經濟基本面表現,皆將牽動市場信心與資金流向。
此外,國際政經局勢的變化亦不可忽視。近期中東地緣政治衝突持續升溫,帶動能源價格上揚,進一步推升全球停滯性通膨可能性的壓力,使各國央行在貨幣政策上趨於謹慎,台灣恐怕也難置身事外。


鉅亨贏指標
了解更多#弱勢下殺股
- 講座
- 公告
下一篇