傳港股強制季報咨詢叫停 逾十年爭拗畫句號
鉅亨網新聞中心
10月21日訊息,據港媒報導,隨著歐盟頒布於一五年取消季報規定,訊息透露港交所(00388)上市委員會決定現時已毋須再就強制主板公司公布季度業績進行市場咨詢,視推行季報為“長遠目標”;換言之,長達逾十年的強制主板公司公布季績爭拗正式畫上句號。不過,市場卻憂影響投資決策。
現時港交所對主板公司公布季報是采用最佳應用守則,即不是硬性規定,由公司自愿決定是否需要公布季報。
外界對港交所上市委員會決定不感意外,財經事務及庫務局局長陳家強曾稱,強制規定公司公布季績不合適,會鼓勵管理層過於短視;證監會主席唐家成曾表示,香港沒有迫切性推行季度業績。一直是反對季報“中堅分子”的上市公司商會,其主席辛定華更說:“慶幸香港沒有行這(季報)條路”。

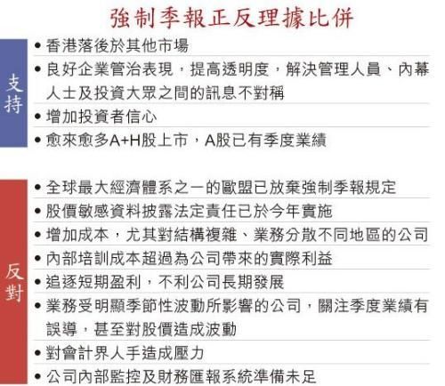
Webb:法定披露難替代
不過,獨立股評人David Webb表示,香港沒有理據跟隨歐盟,因歐盟與香港不同,香港有超過九成公司有控股股東,要他們披露最低范圍以外更多數據的壓力實在太小,惟季報可提供投資者更頻密數據。以現時為例,不少公司最近期業績,依然是截至今年三月底止年度業績,這些財務資料對投資者來說已“陳舊”。
David Webb續表示,雖然股價敏感資料披露法定責任已於今年初實施,但不可取代季度業績,因為即使公司按有關規定發出盈警或盈喜,內容依然十分“空洞”,更甚的是在財政年度(或半年度)完結后才發出。
黃國英:可防急功近利
豐盛金融資產管理董事黃國英認為,季度業績有助投資者更了解上市公司的業務發展,有利作投資決定,但管理層為“交功課”,可能會急功近利,只看重短期業務表現,他稱:“自己分析股份時要更小心,以收購動作為例,究竟管理層只是為提高短期盈利,還是作長期投資? 如果是前者,管理層盲目追求業績是否亮麗,忽視長遠發展規則,該公司的投資價值有限。”
今年中歐盟發指令,歐盟內所有上市公司每年只須公布兩次業績,一五年生效。現時歐盟不少國家的公司規定要在兩次業績之外,再公布兩次管理層報告(只以文字敘述,沒有財務數字)。歐盟認為,取消季報可減低公司成本及行政負擔,特別是惠及中小型企業,同時會減低金融市場過於短視。
歐盟棄季報影響大
港交所當時對是否跟隨歐盟決定未有正面表態,只重申季報不是實時及急需處理事宜。
不過,訊息透露,歐盟放棄季報的決定,對本港是否推行強制季報起關鍵作用,港交所內部曾評估,若大型經濟體如歐盟也放棄季報,香港無需推行強制季度業績。再者,上市公司發表股價敏感資料有法定責任后,公司披露已更及時及更多。
雖然現時內地已規定公布季報,但有A+H股公司表示,內地要求季報的匯報期限與香港不同,傾向在港作自愿選擇公布季度業績。
- 掌握全球財經資訊點我下載APP
文章標籤
- 講座
- 公告
上一篇
下一篇