揚升方案端出更多牛肉 8大策略、15項措施 現沖擴大至380檔
鉅亨網記者陳慧菱 台北
金管會主委曾銘宗今(3)日親自召開例行記者會,宣布投資人引頸期盼的台股揚升方案,原本外界預期只有10大項,但曾銘宗端出更多牛肉,計有8大策略,共15項措施,除了漲跌幅放寬到10%,現股當沖適用檔數也將擴大到380檔。股市揚升方案實施後,預估年底前成交量可擴增10%。
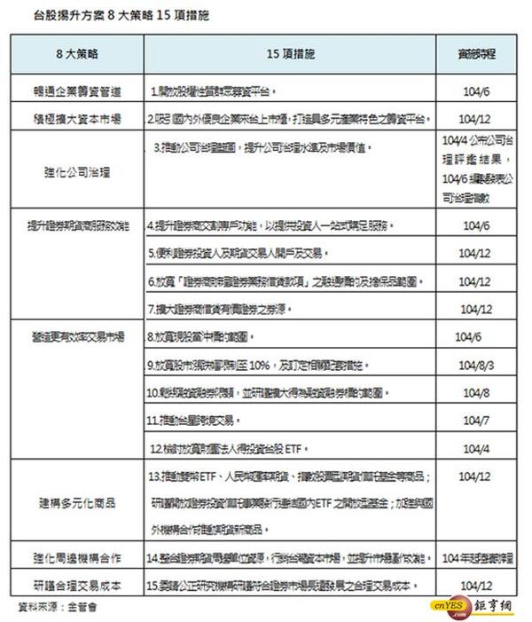
曾銘宗表示,股市揚升方案在規劃內容部分,包括暢通企業籌資管道、積極擴大資本市場、強化公司治理、提升證券期貨商服務效能、營造更有效率交易市場、建構多元化商品、強化周邊機構合作及研議合理交易成本共8大策略、15項措施。
在建構多元化商品部分,將推動雙幣ETF、人民幣匯率期貨、指數股票型期貨信託基金等商品;研議開放證券投資信託事業發行連結國內ETF的開放型基金;加強與國外機構合作推動期貨新商品,預計12月實施。
在提升證券期貨商服務效能,提升證券商交割專戶功能,以提供投資人一站式購足服務;便利證券投資人及期貨交易人開戶及交易;放寬「證券商辦理證券業務借貸款項」的融通標的及擔保品範圍;擴大證券商借貸有價證券的券源。
曾銘宗表示,台灣散戶比重已縮小至6成,且「雙向現股當沖」也已經開放,目前放寬漲跌幅的時機已經成熟。因此,將放寬股市漲跌幅限制,從8月3日起,台股漲跌幅從現行7%放寬到10%,擔保維持率配合從120%提高到130%,但個股瞬間價格穩定機制幅度,維持現行個股漲跌逾3.5%機制。
同時,取消自然人單戶與單股融資融券限額,改由券商自行管理風險。此外,從6月起,現股當沖適用檔數從現行200檔,擴大到380檔,上市市值比重已逾87%。
至於股市揚升方案實施效益,曾銘宗強調,暢通多元化的籌資管道,協助青年實現創新創意能量及發展潛力,強化企業公司治理,創造企業與投資人共利價值,擴大我國資本市場規模。
在交易面,曾銘宗說,在建立完善風險控管機制下,適度放寬交易制度,使投資操作策略更為多元靈活,滿足投資人交易需求,營造更有效率交易市場,建構合理交易成本環境,吸引更多投資人參與市場,提升市場流動性及國際競爭力。
曾銘宗強調,股市揚升方案主要是進一步跟國際接軌,跟國際接軌結果,不論散戶或法人、內資或外資,都會同蒙其利,預估年底前成交量可擴增10%,但是價的部分不做預估,不過,量上來之後,相信價也會依市場機能反映。

- 如何控管資金與避險布局?
- 掌握全球財經資訊點我下載APP
延伸閱讀
- 打破「台積電緊箍咒」!台股主動ETF、基金單一持股放寬至25% 增加操盤彈性
- 台股交易單位1張改1股?金管會:牽動甚廣 仍在蒐集意見
- 敲碗成功!金管會擬開放外資領美元股利 台積電等大廠最快明年配息適用
- 外資3月狂賣8300億元卻不急著跑?金管會揭一原因 密切關注國際情勢
- 講座
- 公告
上一篇
下一篇